

Seekr
Humanizing the way job seekers and employers connect
Roles
Darren Himebrook, Co-founder of Seekr / CPO
Michael Zwerner, Co-founder of Seekr / CEO
Emy Garcia, UI/UX Designer
Haley Moon, UI/UX Designer
Timeline
1 Month
Tools
Figma
Problem
Seekr’s current challenges include how to add a solid vouching process and crafting the right personas for each of their targeted users. The “vouch” section is the reference check portion of verifying candidates and their skills. On the other hand, Seekr also has limited data on their real users and needed personas to give them insight into this.
Solution
Our team was designated to create a simplified reference check (AKA “vouch”) process. This included developing high fidelity mockups of the vouch user flow and three personas user groups (Job Seeker, Voucher, and Employer.)
Research
Primary Research
The user data provided was not sufficient to craft three personas for the app which were job seeker, voucher, and employer. Emy and I recruited users and conducted interviews. However, for the employers, I also drafted a list of questions to Darren to send to employers. Three employers of five responded to our questionnaire and we crafted the employer persona from that data.
Key Interview question samples:
-
How is your reference process usually like? Do you give your references a heads up yourself first? If so, do you let your reference know which jobs may reach out to them?
-
Which way do you prefer getting approached to vouch for a former employee, through text, phone call, video call (zoom), or e-mail?
-
How did the reference check help you to move forward with an ideal candidate?
Key Interview response highlights:
-
Depends on how busy I am, but I generally prefer email. A text message reference check would be a good alternative.”
-
“I think the references section benefits me because the references reinforce my character because my references provide good feedback for my previous employment. I prefer the inbox method to list out my references.”
-
“Dustin prefers calls because writing as reference you aren’t allowed to provide many details. This only reinforces if they are re-hirable and Dustin prefers phone because it’s short and straight to the point.”
Ideate
User Flows
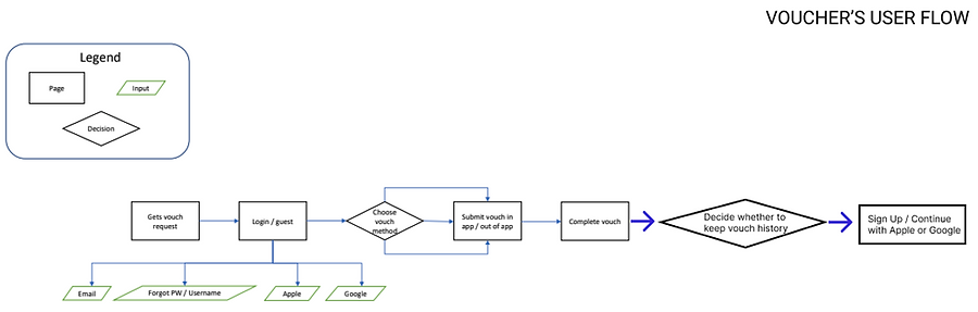
An affinity map was designed for three personas to better understand our user needs. I mapped out the vouch experience user flow for each of the three users which included the Job Seeker, Voucher, and the Employer. Stakeholders expressed the lightweight design of the user flow was exactly what they wanted to keep things simple and straightforward.

For the sake of simplicity, we kept the flow similar to the original mobile app flow.

There wasn't an existing user flow for the Voucher, but we integrated steps from the original user flow.

Employers needed the ability to review hiring patterns, which sets their flow apart from the other two.
Sketches
I sketched out three user flows and visualized what the flows would look on paper. I mirrored our user flow by visualizing each step in the mobile app’s existing flow. This meant that the Voucher’s user flow followed the existing mobile app’s information architecture but also added a few new steps to the existing flow. Through trial and error, I revised the sketches twice with feedback from our stakeholders to perfect the flow of each user.

First part of the Voucher’s text route; the custom text notification the Voucher receives as a CTA to vouch.

Part C shows the in-app route users would take to vouch for a job seeker.

The Job Seeker’s visual flow was revised twice to utilize the existing app flow to make it simpler for users.

Lastly, the Employer’s user flow was short but potential ideas were sketched per stakeholder’s request.
Final Deliverables
Personas

The first of three personas, Tom was the basis for the app as Job seekers were the basis of the app users.

Next was the Voucher, although they were not the main users, they provided a key step by "vouching" for the job seekers.

Last but not least, the employer was also another core app user in that they provided the job opportunities to the job seekers.
High Fidelity Mock Ups




Seekr - Next Steps
The stakeholders plan to use these new user flows to build out their vouch functionality. With the new user flow in hand now, I believe the next step will be to move into the Employer’s user flow. The designers would use the business user sketches I developed to create insight driven tools for Employers to better find the right candidates for their business.
Reflection and Takeaways
By leading my team, I gained insight on how to support my teammate’s deliverables and create deliverables with quality. Although the project was only a month long, I learned how to utilize my time by planning each step of the project by preparing meeting agendas, keeping meetings on track, and checking in with each teammate on their progress. I internalized the importance of keeping project timelines and collaborated with my teammates on revisions to key deliverables. Both Seekr’s co-founders were thrilled with our team’s product and they plan to incorporate in the next steps of the product development process.
_PNG.png)
